学院新闻

KY开元集团官网获批2022年山东省本科教学改革研究项目重点项目

  • 发布:刘沁卉
  • 发布时间:2023-02-01
  • 点击量:

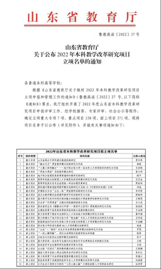
近日,山东省教育厅公布了2022年山东省本科教学改革研究项目立项名单。KY开元集团官网德语专业负责人綦甲福教授主持的“新文科背景下德语专业国际化人才话语能力培养模式研究与实践”喜获重点项目立项。此次全省共评选确定立项重大专项7项、重点项目338项、面上项目371项,其中KY开元集团官网作为主持单位共获批28项。

KY开元集团官网德语专业自2019年获评首批国家级一流本科专业建设点以来,全系教师在专业负责人綦甲福教授带领下,主动对接国家战略,结合我校创新人才培养目标,继续深化和丰富本专业“一体两翼三支柱”培养模式,优化专业课程体系,强化价值引领,强调思政融入,创新方法手段,着力提升学生话语能力、创新能力,在“产教融合、科教结合、中外联合”的思想指导下,在培育新时代外语人才的道路上不断探索和尝试,逐步形成了新文科背景下德语专业人才创新能力培养体系。此次获批省教改重点项目,是对该团队教改理念与思路的认可,将进一步促进团队取得新的实践和研究成果,推动人才培养迈上新台阶。


友情链接

地址:青岛市市南区宁夏路308号浮山校区博文楼 邮编:266071 联系电话:0532-85952937

中国·KY开元(集团)股份有限公司-官方网站  版权所有

KY开元集团官网官方微信